COPYRIGHT INFRINGEMENT REPORT

Provide your email address to get notified when it's available

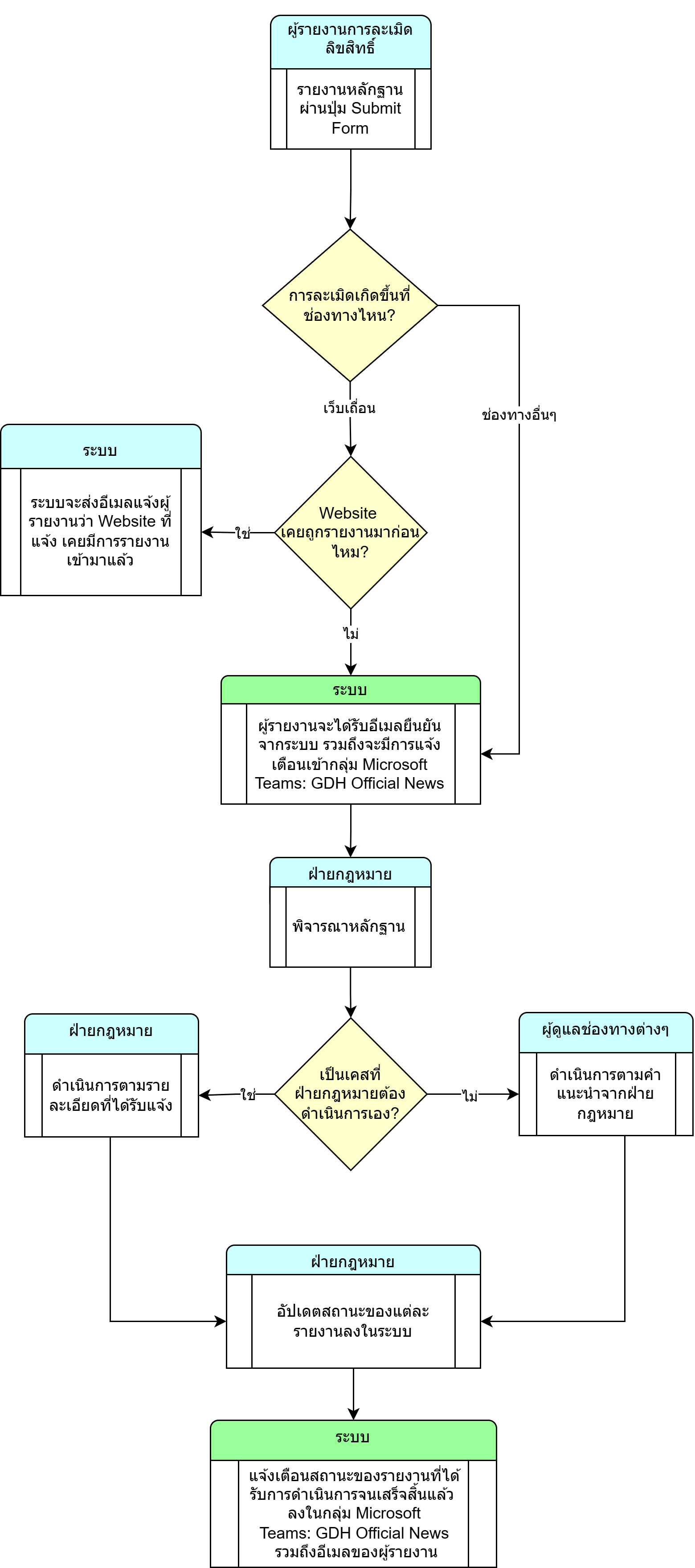
รายงานการละเมิดลิขสิทธิ์

Submit Report

COPYRIGHT INFRINGEMENT REPORT

รายงานการละเมิดลิขสิทธิ์

เลื่อนลงด้านล่างเพื่อศึกษารายละเอียดเพิ่มเติม

1. ฝ่ายกฎหมายรวบรวมหลักฐานและแจ้งความกับ ปอศ.
2. ฝ่ายกฎหมายยื่นเรื่องต่อกรมทรัพย์สินทางปัญญา (DIP)
3. กรมทรัพย์สินทางปัญญา (DIP) ส่งเรื่องไปยังกระทรวงดิจิทัลเพื่อเศรษฐกิจและสังคม (DE) เพื่อฟ้องต่อศาล
4. ศาลมีคำสั่งปิดเว็บไซต์ละเมิดลิขสิทธิ์

เช่น Facebook, X, Instagram, TikTok, YouTube, Shopee, Dailymotion
1. รายงาน (Report) กับทางแพลตฟอร์มโดยตรง
2. ฝ่ายกฎหมายนำส่งข้อความให้ผู้ที่เกี่ยวข้องแจ้งให้ผู้ละเมิดหยุดการละเมิดลิขสิทธิ์ เช่น ลบโพสต์ เป็นต้น
3. หากไม่หยุดการละเมิด ฝ่ายกฎหมายจะจัดส่งหนังสือบอกกล่าวทวงถาม (Notice) ให้กับผู้ละเมิดต่อไป
4. ฝ่ายกฎหมายเข้าแจ้งความ หรือฟ้องร้องดำเนินตามกฎหมาย

Flowchart

แนวทางการดำเนินการเกี่ยวกับการละเมิดลิขสิทธิ์

ส่งรายงานของคุณที่นี่

กดปุ่ม Submit Report เพื่อรายงานการละเมิดลิขสิทธิ์ที่คุณพบเจอ

Submit Report

GDH 559 Co., Ltd. (Head Office)

92/11 Soi Sukhumvit 31 (Sawasdee) Klongtonnue, Wattana Bangkok 10110

Phone : 02-662-3404

Advertising : 02-662-3404

Fax : 02-662-3405

Help Support

© 2018 GDH 559 Co.,Ltd.